各二级学院:
“外教社杯”全国高校学生跨文化能力大赛(SNICC)是由上海外语教育出版社主办的一项全国性英语比赛。大赛以习近平新时代中国特色社会主义思想为指导,深入贯彻党的二十大精神,旨在深入贯彻落实立德树人根本任务,服务高等教育高质量发展,为全国高校师生提供一个展示跨文化交际能力、交流跨文化教学经验的平台,实现以赛促学、以赛促教、以赛促研、以赛促建。该赛事自2023年已被纳入《全国普通高校大学生竞赛分析报告》,是外语类学科竞赛的权威赛事之一。2025年第八届“外教社杯”全国高校学生跨文化能力大赛已经拉开帷幕,学校拟举行校内选拔赛,现就比赛事宜通知如下:
一、组织单位
主办单位:教务处
承办单位:人文学院
二、参赛要求
1.参赛学生须是全日制高等学校在读学生,年级、专业不限。
2.以团队形式比赛,每队由3名学生组成。鼓励不同学科(专业)的学生组队参赛。每个团队最多含1名英语专业学生;不允许跨校组队。
3.参赛案例用英语撰写,允许使用少量说明性的汉语。
三、时间安排
校赛(初赛):即日起至2025年9月5日
省赛(复赛、决赛):2025年10月底前
全国赛(决赛、总决赛):2025年11月
四、赛项事宜
本届外教社杯包含跨文化能力大赛和短视频大赛两个赛项。
(一)跨文化交际能力大赛
1. 主题要求:
参赛团队围绕多元文化生活、公共外交、商务沟通三个主题中的一个主题,根据团队成员自身经历、观察或阅读,自主开发与主题相关、具有原创性的跨文化交际案例。不得直接照搬、模仿影视作品。
2. 案例展示:
参赛团队拍摄跨文化展示案例的短视频(约5分钟)。展现形式不限,要求自然、合理,能生动、清晰展示案例内容。
3. 案例分析:
参赛团队拍摄跨文化分析案例的短视频(约3分钟)。运用跨文化交际相关概念和理论,对案例中的跨文化现象和问题进行分析。
4. 视频要求:
需提供跨文化交际案例展析视频(总时间为10分钟,最低不少于8分钟。)的百度网盘链接;请在安静的场所(不限于教室/会议室厅等),正面、横版(4:3 或 16:9 均可)拍摄案例展析环节的完整场景。全身出镜,声音清晰,准许使用道具。妆发和举止符合公序良俗,用语文明规范。遵守知识产权保护法,不侵犯他人著作权。
5.评分标准
(1)案例开发:
案例具有原创性,有深度和广度;案例具有代表性、典型性,能为解决其他语境中跨文化问 题提供借鉴和启发;案例符合时代要求,体现时代性。
(2)案例展示:
设计合理,能恰当准确地表现案例内容;前后环节逻辑合理,衔接自然;展现形式不限,要求自然、合理,能生动、清晰展示案例内容;语言表达清晰、自然、流畅;辅助手段如PPT等的使用合理有效。
(3)案例分析:
能恰当运用跨文化交际概念和理论知识,对案例中展现的跨文化现象进行分析;提供的建议恰当合理,形成的反思具有启发性。
(二)“讲述中国、传播中国”短视频大赛
1. 内容要求:
紧扣大赛主题“坚定文化自信 增进国际理解”。鼓励围绕个人生活和学习、家乡故事、家乡文化、地方发展变迁等,从多维度、多领域选取题材,创作文案。鼓励基于个人所见所闻所感,以小见大,讲述自己的真实经历、真情实感,形成原创性故事。准确把握中国文化精髓,提炼展示中华文明和中国式现代化发展的精神标识,传递社会主义核心价值观和具有普世价值的中国智慧。
2. 叙事要求:
故事有深度,叙事角度新颖,避免陈词滥调,展现独特观察视角。从跨文化视角讲述和呈现故事,注重跨文化意识以及跨文化交际理论在其中的应用。注重传播效果,讲述生动,有感染力,能引起受众情感共鸣和思考。
3. 制作要求:
(1)作品须符合国家法律法规,内容积极向上,传播正能量,不得涉及色情、暴力、种族歧视、宗教等内容。
(2)配音必须由参赛学生自行完成,不可使用人工智能语音或剪辑软件字幕配音。大赛将采取配音追溯机制。作品配音语言为英语。
(3)均须配中英双语字幕,中文字幕须使用简体字。
(4)如使用人工智能(AI)生成图像、视频、文字等(配音除外),需在作品说明文件中注明所使用的AI技术,引用素材需在明显的位置用文字标注来源,确保无版权争议。
(5)作品大小不超过500MB,分辨率为1280×720像素或以上。画面清晰稳定,音质清晰,格式为MPG、MPEG、AVI、MOV、MP4等。比例需为横屏16:9。
(6)其他要求: 提供“讲述中国、传播中国”短视频(3-5分钟)的百度网盘链接;短视频PDF文本(英文500词以上);
作品中不得出现可能影响评审的诸如所在学校名称或Logo、参赛人姓名等信息。作品中不得出现任何第三方软件Logo或水印、广告、二维码、超链接或其他外部引流标识。
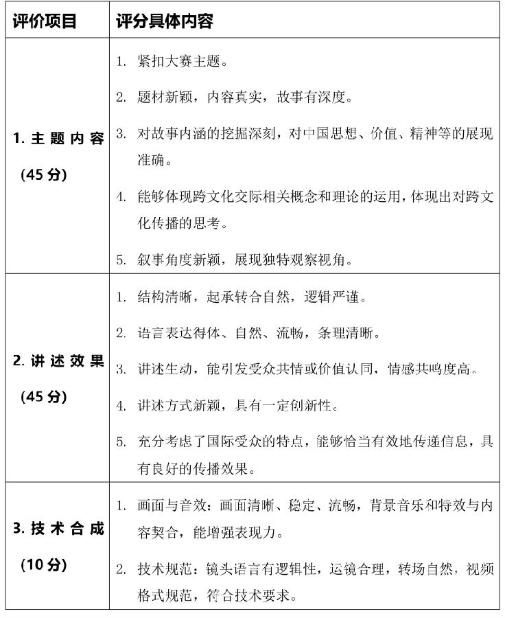
4.评分标准

五、竞赛奖项设置
经过综合选拔,分别设特等奖、一等奖、二等奖、三等奖若干组。获得特等奖的团队将代表学校参加10月举行的山东省复赛。
六、竞赛报名方式
请参赛选手登录PU平台搜索竞赛名称进行报名同时务必加入赛事QQ群:915775976。
参加短视频大赛的同学请将作品于8月21日前提交至邮箱185692931@qq.com;参加跨文化能力大赛的同学请将作品于9月1日前提交至邮箱185692931@qq.com。两个比赛的视频作品名均为跨文化作品+组长+手机号,如“跨文化作品 张三12345678912”。邮件中请注明参赛同学的学号、姓名、专业,手机号,如“20010999,张三,商务英语专业,12345678912”。由于信息不完整导致提交作品无效责任自负。
七、联系方式
教务处:杨老师 89636603
人文学院:赵老师 13789809189
邮箱:185692931@qq.com
更多信息,请关注大赛官网:https://ict.sflep.com/。
教务处
2025年7月4日